跳到主要內容區塊
跳到主要內容區塊
mobile botton
搜尋
搜尋
進階搜尋
分享
Facebook
Twitter
line
Email
計畫說明
計畫簡介
特殊教育數位教材推廣計畫
計畫成果
教案及影片分享
數位學習平臺分享
特殊教育數位教材專區
特殊教育數位學習
工具包
教師專區
學生資源
訊息公告
最新消息
113年度 身心障礙數位創新教學活動設計評選
互動交流
聯絡我們
熱門關鍵字
上方連結
回首頁
網站導覽
下方連結
:::
特教萬事屋
上方連結
回首頁
網站導覽
搜尋
搜尋
進階搜尋
字級
小
中
大
分享
Facebook
Twitter
line
Email
:::
按鈕
計畫說明
計畫簡介
特殊教育數位教材推廣計畫
計畫成果
教案及影片分享
數位學習平臺分享
特殊教育數位教材專區
特殊教育數位學習
工具包
教師專區
學生資源
訊息公告
最新消息
113年度 身心障礙數位創新教學活動設計評選
互動交流
聯絡我們
:::
首頁
特殊教育數位學習
教師專區
教案分享
教案分享
_
網頁功能
列印內容
顯示注音符號
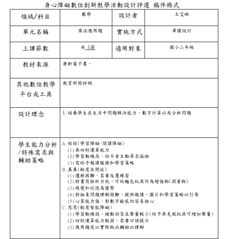
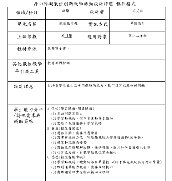
【競賽佳作作品】乘法應用我最會 - by 王艾琳
【設計理念】
⚫
培養學生在生活中問題解決能力、數字計算以及分析問題